当社の保険へのご契約を検討されているお客様へ

ケガ、病気、死亡、介護などの保険には、大きく分けて公的保険と民間保険の2種類があります。民間保険は公的保険を補完する面がありますので、公的保険の保障内容を十分ご理解いただいたうえで、当社の保険へのご契約をご検討ください。

公的保険制度につきましては、金融庁の公的保険ポータルサイトで概要をご確認いただけます。

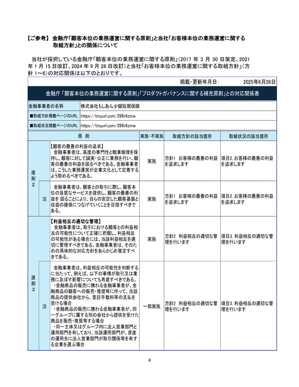
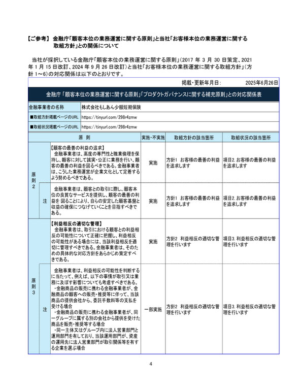
お客様本位の業務運営に関する取組方針

お客様本位の業務運営に関する取組方針2025年度版.pdf
PDFファイル 324.3 KB
お客様本位の業務運営に関する取組方針2024年度版.pdf
PDFファイル 223.6 KB
お客様本位の業務運営に関する取組方針2023年度版.pdf
PDFファイル 219.3 KB

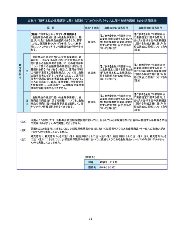
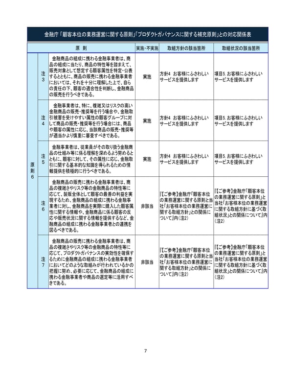
「お客様本位の業務運営に関する取組方針」に基づく取組状況のお知らせ

株式会社もしあん少額短期保険

2025年6月26日

 

以下のとおり、当社の方針と取組状況 をお知らせいたします。

 

20250626 お客様本位の業務運営の取組状況.pdf
PDFファイル 966.8 KB
20240628 お客様本位の業務運営の取組状況.pdf
PDFファイル 793.0 KB
20230630 お客様本位の業務運営の取組状況.pdf
PDFファイル 797.7 KB
20220630 お客様本位の業務運営の取組み.pdf
PDFファイル 737.8 KB
株式会社もしあん少額短期保険

電話 0463-22-2953

FAX 0463-22-2963

info@moshian.co.jp

営業時間 9:00-17:00

日・祝日は休業)

入院一時金付定期保険
介護一時金付定期保険
ご葬儀サポートプラン